各位小伙伴注意啦!
成都高新区政策汇编(2023)已发布
一键可查询
成都高新区现行政策、
申报条款、支持方向等内容
成都高新区政策汇编(2023)
政策汇编总共45页,内容包括政策申报、常规申报操作指南、免申即享操作指南,其中现行政策共计12个(产业发展政策7个、 企业培育政策3个、就业创业政策1个、领军人才政策1个),含申报条款91条、支持方向215个。
12个政策包括:
• 成都高新区医药健康产业建圈强链发展政策;
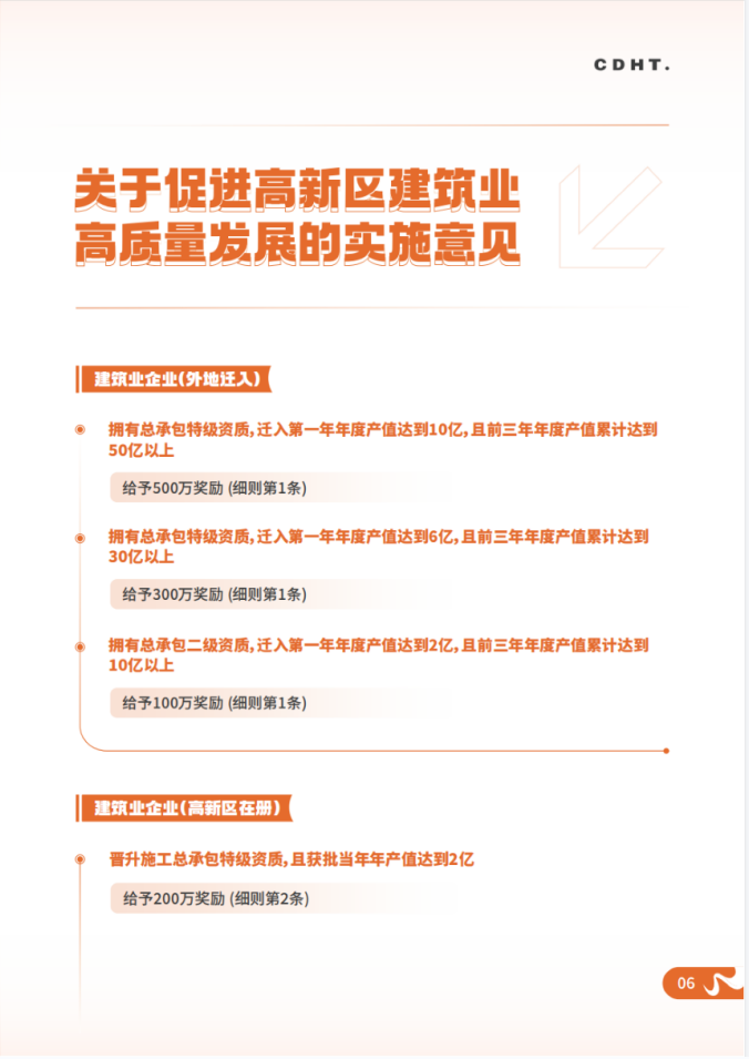
• 关于促进高新区建筑业高质量发展的实施意见;
• 关于加快创建世界领先科技园区的若干政策;
• 关于加快构建人力资源服务产业高地的若干政策;
• 关于加快金融业高质量发展的若干政策;
• 关于推动成都未来科技城主导产业“建圈强链”的若干政策;
• 关于支持高新区企业开展并购的若干政策意见;
• 关于支持集成电路设计产业发展的若干政策;
• 关于助力国际消费中心城市建设促进商贸服务业提质发展的若干政策;
• 成都高新区急需科技创新领军人才和急需产业创新领军人才专项支持政策;
• 关于进一步稳定和扩大就业支持创业的若干政策;
• 成都高新区支持企业数字化智能化技术改造的若干政策。












......
点击此处查看更多图片内容
汇编获取
识别图中二维码即可获取

来源:成都高新区经济发展局
BioTianfu
高投生物医药园公司按照高品质科创空间建设标准,持续根据生物医药企业的需求,探索优化产业服务体系,在天府生命科技园和成都前沿医学中心打造一站式科技服务中心,为企业和项目提供全生命周期的一站式科技服务,涵盖从研发到生产,再到销售的生物医药全生命周期3大类14项专业服务,包含科技金融、创业孵化等19大类40项共性服务,通过一站式服务赋能园区企业,让入驻的企业充分释放创新源动力。
天府生命科技园位于成都高新区科园南路88号,占地面积111亩,总建筑面积22万㎡,于2010年正式启用。定位生物医药研发创新中心和产业孵化中心,主要聚焦创新生物制剂、化学药研发、中药现代化、细胞治疗、生物材料、医疗器械等细分领域。是西部地区乃至中国的标杆生物医药产业园区之一,作为知识密集型、技术密集型的医药类园区代表,天府生命科技园已成为中国有重要影响的生物医药研发创新中心和产业孵化中心。截至目前,高投生物医药园公司已成功培育成都先导、海创药业、康诺亚、圣诺科肽母公司科等多家上市或拟上市企业,5家独角兽(潜在)企业,17家瞪羚企业,13家雏鹰企业,22家“专精特新”企业。
>> END <<
天府生命科技园微信